logo

计算机辅助设计与图形学专委会

Technical Committee on CAD and Graphics

加入CCF 登录CCF
我的CCF ∨
  • 你好
  • 信息管理
  • 会员交费
  • 注销
搜索
加入CCF 登录CCF
我的CCF ∨
  • 你好
  • 信息管理
  • 会员交费
  • 注销
  • 首页
  • 关于我们
    • 专委简介
    • 专委章程
    • 组织架构
    • 历任领导
    • 加入专委
  • 主要活动
    • 名企大咖面对面
    • 走进高校
    • 走进企业
    • 暑期课程
    • 科普教育
    • 专委活动
  • GAMES在线社区
  • 学术动态
    • 学术会议
    • 征稿资讯
    • 学术前沿
  • 委员动态
  • 奖励荣誉
    • 中国图形学贡献奖
    • 中国图形学杰出奖
    • 优秀图形开源项目
    • 凌迪图形学奖学金
  • 相关资源
    • 办事指南
    • 开源实现
    • 线上课程
  • CCF-CADCG激励计划
  • 中国图形学贡献奖
  • 中国图形学杰出奖
  • 优秀图形开源项目
  • 凌迪图形学奖学金
CCF计算机辅助设计与图形学专业委员会 > 激励荣誉 > CCF-CADCG激励计划

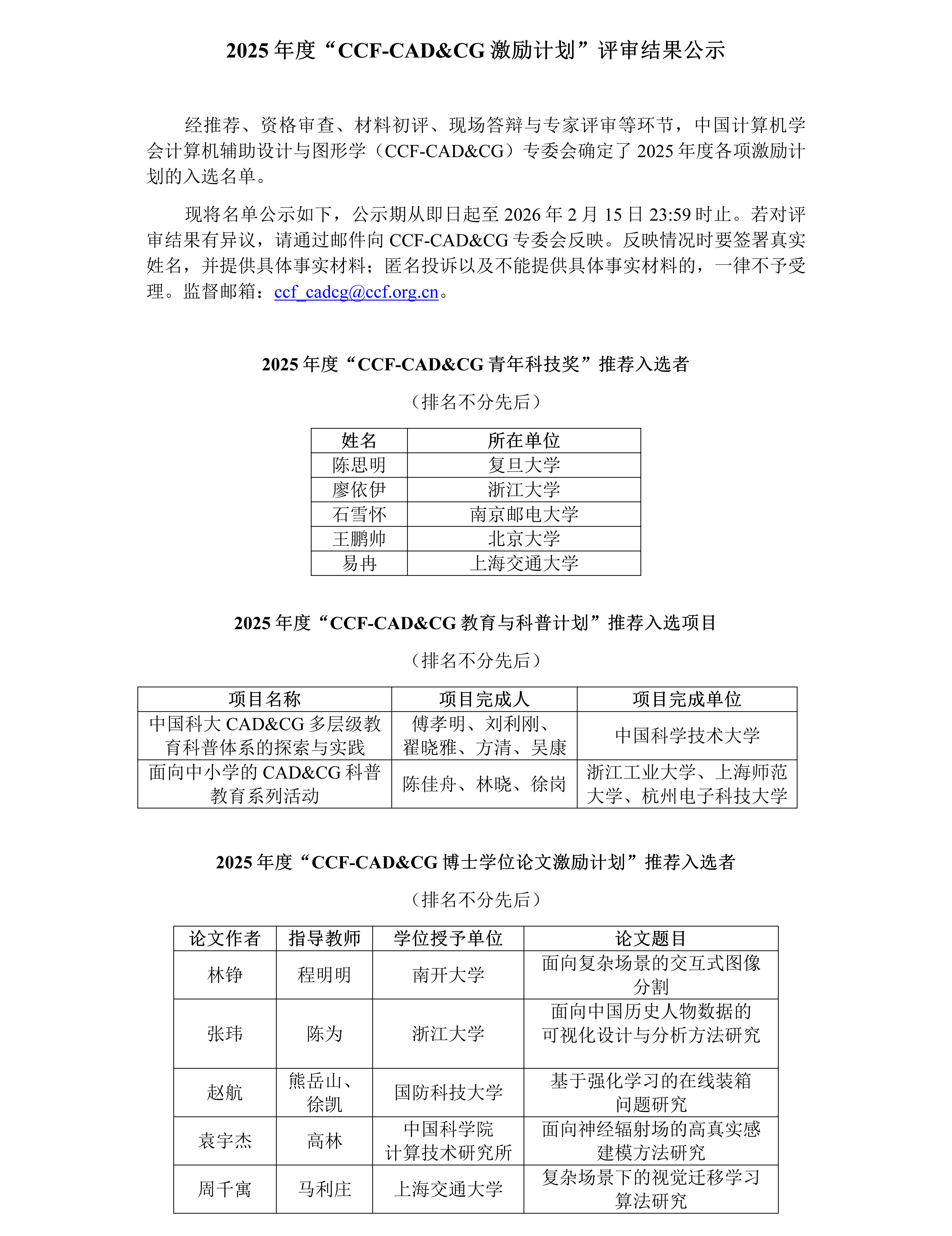
2025年度“CCF-CAD&CG激励计划”评审结果公示

WPS拼图1


计算机辅助设计与图形学专委会

Technical Committee on CAD and Graphics

0571-88206681-401
shenqi@cad.zju.edu.cn

杭州市西湖区余杭塘路866号浙江大学紫金港校区蒙民伟楼401室

学术动态
委员动态
组织结构
联系我们
相关资源
相关资源
  • · 办事指南
  • · 开源实现
  • · 线上课程
学术动态
  • · 学术会议
  • · 征稿资讯
  • · 学术前沿
主要活动
  • · 名企大咖面对面
  • · 走进高校
  • · 走进企业
  • · 启明星论坛
  • · 科普教育
  • · 专委活动
关于我们
  • · 专委简介
  • · 专委章程
  • · 组织架构
  • · 历任领导
  • · 加入专委

Copyright © 2021 中国计算机学会 计算机辅助设计与图形学专委会

京ICP备13000930号-4 京公网安备11010802017125号